手机APP
|
人人通空间-宁夏教育资源公共服务平台
您好,请
登录
平罗县第六中学
首页
新闻
资源
空中课堂
资讯分类
【知识窗】全区教育系统新冠肺炎疫情防控知识100问
发布时间:
2020-02-20 16:44
发布单位:
平罗县第六中学
浏览量:
1530
【公开】
点赞
(0)
分享到:
上一篇:
【防控系列知识手册】居家防护知识
下一篇:
平应指办发〔2020〕54号 关于科学规范做好新型冠状病毒肺炎疫情防控大消毒工作的通知
评论
还能输入
140
字
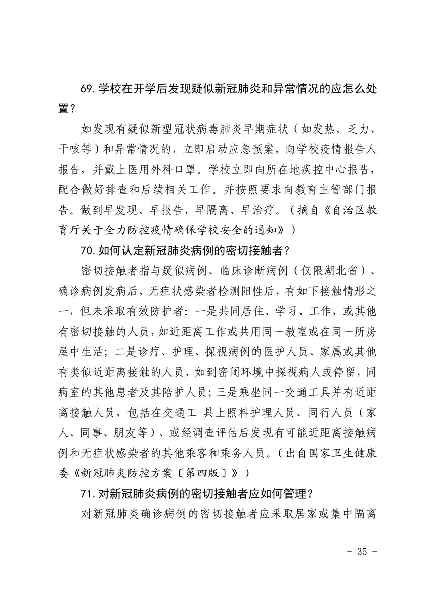
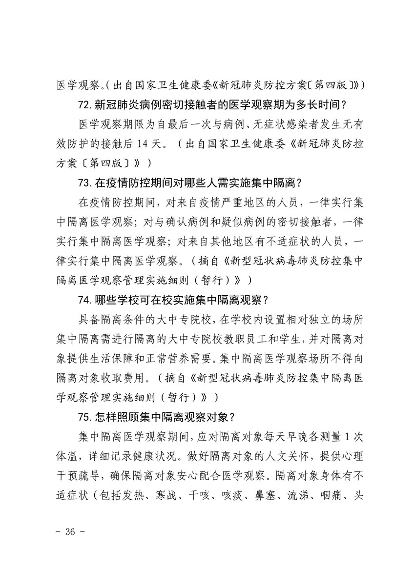
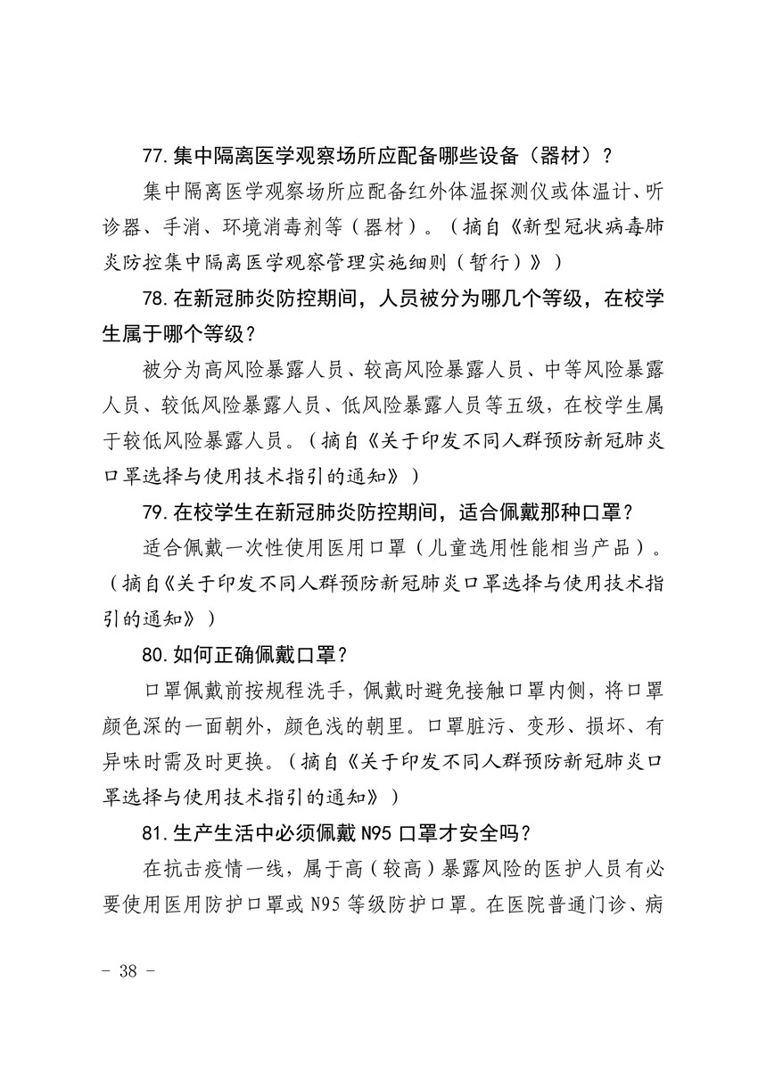
用户评论